登录
|
注册
|
收藏本站
首页
奥思特概况
学校简介
课堂实录
培训效果
考试捷报
考霸特质
奥思特考霸杯竞赛
新闻动态
奥思特新闻
益阳教育新闻
名校试卷下载
长沙名校招生考试
市一中保送生考试
市一中探究班考试
市一中新高一入学考试
箴言中学提前招考
益阳中考试卷
益阳师范小升初
学科竞赛
初中数学试题
高中数学试题
初中物理试题
高中物理试题
初中化学试题
高中化学试题
理化实验
初中物理实验视频
高中物理实验视频
初中化学实验视频
高中化学实验视频
学习方法
升学考试指导
数学学习方法
物理学习方法
化学学习方法
综合学习方法
纪实|我的一天
奥思特家长学校
网上报名
联系奥思特
您现在的位置:
首页
>
新闻动态
>
教育新闻
>
正文
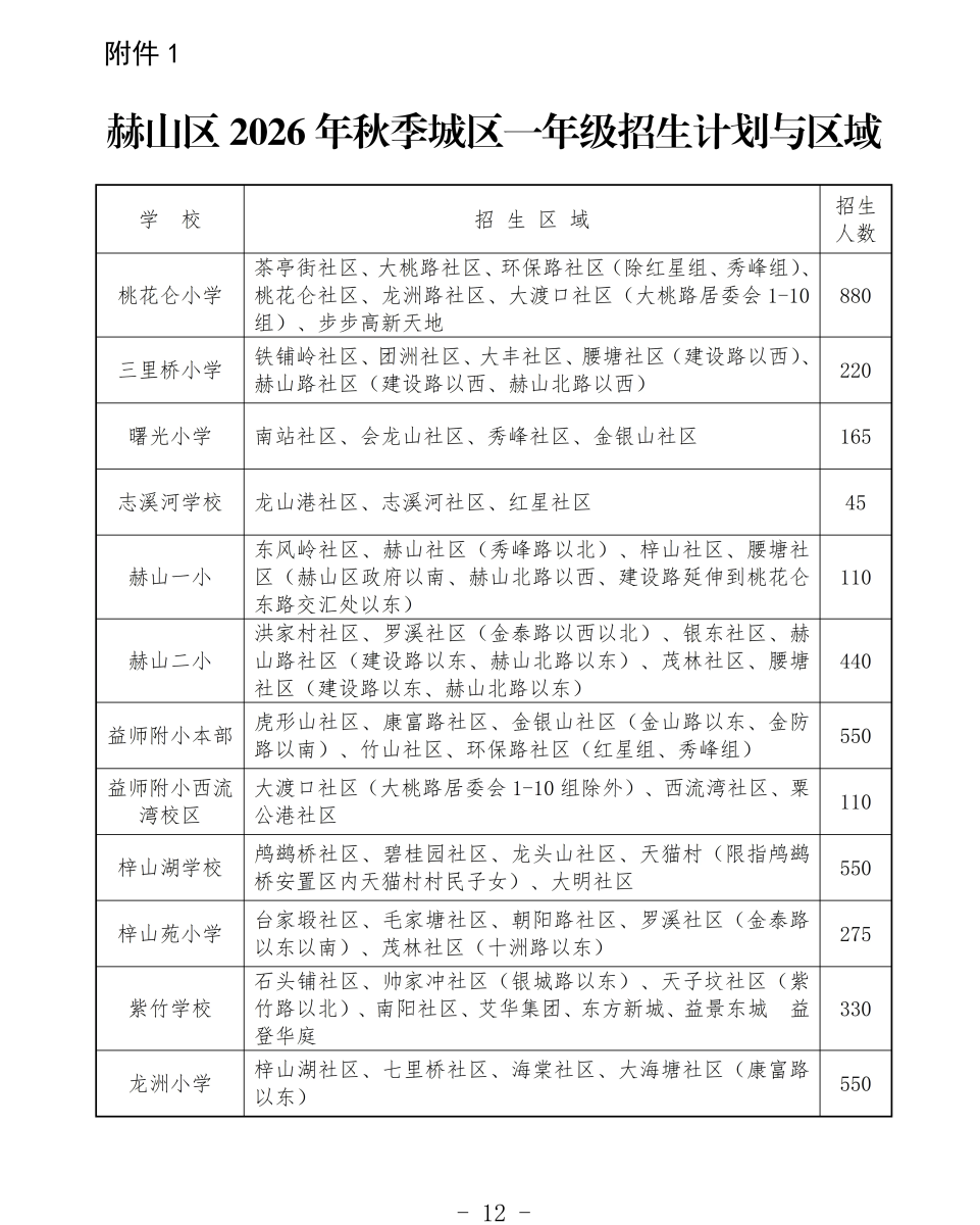
赫山区2026年七年级、一年级招生方案,划片区域一览表
点击数:748 发布时间:2026-4-23 12:28:15 来源:奥思特数理化 作者:管理员
赫山区2026年义务教育学校招生实施方案(征求意见稿):
加V
19973719139
,进
2026小升初VX群(益阳城区)
上一篇:无
下一篇:
益阳市2026年中小学招生入学政策要...
[04-10]
最新文章
赫山区2026年七年级、一年级招生方案...
益阳市2026年中小学招生入学政策要点
2026资阳区学科竞赛,奥思特九年级弟...
赫山区2026年学科竞赛科目分值和时间...
资阳区2026学科竞赛初中数理化真题试...
2025益阳市初中学科竞赛化学试卷
2025益阳市学科竞赛初中数学试卷及答...
授人以渔,更授人以路——周校长帮你...
奥思特数理化2026春季招生
2025年12月湖南省九年级C13联考各科...
热点文章
益阳师范2014年小升初考试试卷(全套...
2022年益阳市赫山区可录各高中录取线...
奥思特考霸榜(历年录取名校名单~202...
益阳市奥思特培训学校简介
益阳市奥思特培训学校简介
2018益阳市一中直升班珍珠班招生考试...
2023年益阳市各高中文化生录取线
2015长沙四大名校理科实验班招生考试...
2020届益阳市一中探究班考试试卷(语...
2015益阳市一中公费录取线和珍珠班考...